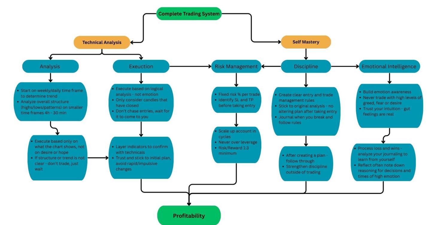
Complete Trading Foundation Map
This isn’t a strategy. It’s a complete trading system built through years of real wins, losses, and self-correction. Structure over guesses. Every part of your system matters—miss one and it weakens everything else.
Use this map as a guide: track your trades, follow the rules, and measure what works
Where are your strengths?
Which areas do you struggle with most right now?
Drop your thoughts, ask questions, or share advice from your experience. This community grows as we build together.