Activity
Mon
Wed
Fri
Sun
Mar
Apr
May
Jun
Jul
Aug
Sep
Oct
Nov
Dec
Jan
Feb
What is this?
Less
More

Memberships

Eurosom

174 members • Free

1 contribution to Eurosom
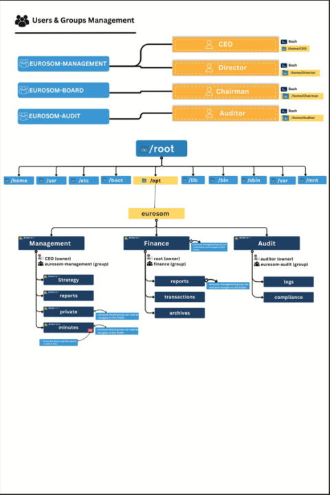
🔐 Executive-Level Access Control in Linux — Real-World Diagram
I was given a task to create an executive access control diagram for a corporate Linux environment, with a strong focus on visibility, security, and auditability. This diagram represents a real-world enterprise structure where: - Executives can view financial data but never modify or delete it - Strategy documents are editable only by management - Board-level data remains isolated and protected - Auditors have read-only visibility across the entire system - sudo access is restricted to monitoring and audit commands only - Full ACL + auditd tracking ensures accountability and traceability Technologies & concepts applied: - Linux users and groups - Least-privilege access model - POSIX permissions with ACLs - Sticky bit for controlled deletions - Restricted sudoers rules - auditd for compliance and activity tracking Feedback, critique, and improvement suggestions are welcome. #Linux #DevOps👨‍💻 #SystemAdministration #Security #ACL #Audit #IAM
0
0
🔐 Executive-Level Access Control in Linux — Real-World Diagram
1-1 of 1
Yasir Ahmed
1
5points to level up
@yasir-ahmed-4746
Yasir Ahmad

Active 12m ago
Joined Jan 17, 2026
Powered by